JavaScript is disabled. Please enable Javascript for full website functionality. To learn how to enable Javascript visit http://www.enable-javascript.com/

The Connector - Fall 2025 Issue

The Leftovers Project: Tackling Food Insecurity at James Madison University

Soaring tuition costs, increasing loan rates, and dwindling government grant opportunities are making it hard for many college students to afford basic living necessities. In 2023, the National Library of Medicine reported that an alarming 19% - 56% of students (depending on the specific college or university) were food insecure, meaning they lacked the nutrition needed for a healthy and active lifestyle.1

James Madison University (JMU) in Harrisonburg, Virginia sits in the middle of that range, with 39% of its student population experiencing food insecurity.2 The good news is that JMU’s dining halls always have leftovers, and a donation program allows students to donate food from their meal plan to students who need a meal. Putting leftovers together with the students that need food would be a simple, neat answer to a big problem.

The bad news is that student food insecurity exists inside a complex system of food distribution, so solving it at JMU and other colleges and universities is anything but simple. Investigating issues inside complex systems is what students in JMU’s Integrated Science and Technology (ISAT) program learn to do using a system dynamics approach and Stella.

Defining a project scope

ISAT students take Introduction to Systems Thinking to learn how to apply modeling and simulation to their area of focus: biotechnology, computing, energy, the environment, industrial manufacturing, or public interest issues. In their junior and senior years, they take the Capstone Experience classes, a two-year endeavor to study and model a real-world problem. The experience culminates in a presentation at the College of Integrated Science and Engineering Senior Symposium. It was during the first Capstone Experience class that Dr Raafat Zaini, Assistant Professor, visited as a guest lecturer to give a project pitch to potential students.

In 2023, Dr. Zaini visited the first capstone class to deliver a lecture. "I pitched the capstone project idea of looking at food waste and the possibility of sharing food with people who need it," says Zaini. Lorelai Lamoureux, a student in that class, was immediately interested. "Food has always been important in my family. It’s a way of connecting with friends, family, and the local community," she says. "I recruited Isaiah Martinez and Raleigh Mann to work on the project with me and we asked Dr. Zaini to be our advisor. He suggested we attend a regional conference on food waste which featured a speaker from the JMU food pantry."

Lorelai Lamoureux, Isaiah Martinez, and Raleigh Mann

Through that conference, the team understood the scope of the general food insecurity problem and decided to narrow their focus to their own campus. "Limiting our scope was an important step," says Mann. "The greater food system includes humans, animal and vegetable production, waste streams, and more. By focusing on the JMU campus, we had the right level of complexity and were able to whittle down the problems."

Collecting data and building a model structure

The project started with a stakeholder analysis. "We wanted to know who had access to JMU data and who makes decisions about how leftover food gets used," says Martinez. "We couldn’t get good information about waste or leftovers. So, we started volunteering in the dining hall. Over a number of weeks, we learned about how the dining hall worked and were able to collect some actual data."

Still, data collection was a challenge. "In our weekly project meetings, there was the feeling of a data crisis," says Zaini. "I reminded the students that models are not built of numerical data and encouraged them to build a system structure that would reveal the questions they needed to answer to find solutions."

While their focus was limited to the JMU campus, the students were still investigating a complex system. It includes campus administration, a third-party dining hall vendor, multiple dining halls, rules and regulations that guide food access and leftover distribution, a food pantry, and thousands of students with a range of nutritional needs.

Most students access on-campus food through a pre-paid meal plan. When they enter the dining hall and swipe their student id, a meal is deducted from their allotment. Students on the meal plan are allowed to donate up to two meals (swipes) per day.

Lamoureux, Mann, and Martinez used what they learned about JMU’s food system to develop a conceptual framework. It has three feedback loops that include students, dining halls, an existing student food pantry, and food waste.

Conceptual framework with feedback loops

B1 relates students dining on campus and the JMU Food Pantry food supply. The more students use the pantry, the more food the pantry serves. Conversely, the pantry can only serve the food it has. When the pantry has less food, fewer students are served.

B2 relates the dining hall’s food supply to students. The more food students demand from the dining halls leads to decreases in their supply. With less food in the dining hall supply, fewer students can be served.

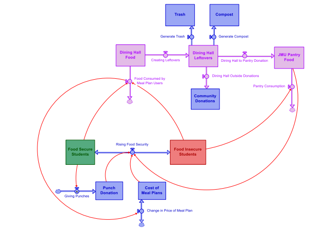
The framework served as a basis for the model, which includes both the movement of food and students through the system. Food is accessed through dining halls and the food pantry, donated to community organizations, thrown away, or composted. Students access food and move in and out of food insecurity.

Since students rarely consume all food produced, there is waste, and the red connector illustrates a pathway for food supply that did not previously exist. B3 illustrates that food waste is available for the Food Pantry should policy allow, and creates an outlet for food waste that was previously only accumulating (before the red connector was added).

B4 relates the students dining on campus with the dining halls supply, the amount of food waste produced and the JMU Food Pantry Supply. With more food waste produced from the dining hall supply, more food has the potential to be donated to the food pantry which allows for more students to be helped. However, this still creates a balancing loop as less students may attend the dining halls which would lead to less food waste being produced from the dining hall supply leading to less donations shared with the Food Pantry.

Top level feedback structure of JMU food distribution system

Evaluating the effectiveness of policy changes on food insecurity

Using the model, students simulated the flow of donations into the pantry and to students, as well as student engagement in meal donation programs. JMU is currently experiencing student population growth, so the model assumes increases in food production and in the number of food insecure students. Through simulations, the team looked for a scenario that supported student population growth and curbed both student food insecurity and food waste.

Sensitivity analyses measured the impact of changes to these parameters:

  • Increases in donation rates from the dining hall to the food pantry
  • Increases in allowed meal plan voucher donations (currently limited to two/day/student)
  • Increases in the proportion of students who are willing to donate from their meal plan
  • Increases in the number of students willing to access food through the pantry
  • Decreases in the number of food insecure students

Findings suggested that simply raising the amount of dining hall food available to students via the pantry would have an insignificant impact on student food insecurity. Increased student awareness and willingness to donate food had a greater positive impact, as did an increase in the number of students willing to access food through the pantry.

Policies guiding the use of dining hall and meal voucher donations to the food pantry were also evaluated. Currently, the JMU Community Engagement and Volunteer Center (CEVC) operates the university’s Food Recovery Network, which is a chapter of a national program. The Food Recovery Network collects leftover dining hall food from the previous week. If more than 12 meals are collected, that food is donated to the Salvation Army. Food that makes up fewer than 12 meals is donated to the JMU Food Pantry. Leftovers from self-serve stations must be composted. Other policies affect food drop-off locations and current practices for publicizing Food Pantry access.

Various policies—including increasing collaboration between dining halls and the JMU food pantry, instituting a pantry awareness campaign, increasing willingness of students to donate swipes, and increasing the amount of salvageable food served in dining halls—each decreased the number of food insecure students by 6% - 8.5%. Food waste also decreased.

The greatest positive impact came when multiple policy changes were enacted. A Full JMU Pantry Utilization solution simulated donations of all salvageable leftovers from both dining halls and running an ongoing pantry awareness campaign to destigmatize usage and inspire student donations. Together, those changes could reduce food security rates by at least 20%.

"A system dynamics approach using Stella allowed us to test the multiple resources that are available as food insecurity solutions," says Martinez.

Learning through modeling

Students weren’t surprised that student food insecurity on the JMU campus couldn’t be solved with the flick of one switch. "One of our professors, Rod McDonald, says ‘you don’t need a silver bullet, you need silver buckshot,’" says Martinez. However, model building and simulation did unlock insights.

"We began building the model with one dining hall and then added a second," says Martinez. "In the course of making that change, we asked about getting food from one dining hall to the other and were told that moving food would require a car and a key fob and overcoming other logistics. In fact, the dining halls are a short walk apart. Food could be moved between them in a grocery cart. It seems like a small thing but by asking questions raised by modeling, we overcame the speed bump."

More surprising was how little food was donated. "Lorelai and Isaiah reported only about 12 Ziploc bags of food went to the Salvation Army each day," says Zaini. "Just that from huge dining halls?"

"We did learn that the dining hall kitchen team is interested in minimizing food waste through measures like using today’s leftover rice for tomorrow’s soup," says Martinez. "While we were surprised by the low volume of leftovers, we saw that if both dining halls minimized waste, it would have a positive impact."

"Given policies around food recovery, there is less food available to the pantry than we thought there would be." says Lamoureux. "An important question that came out of simulation was if donations could prioritize both students and community organizations so that the CEVC’s mission of serving both could be preserved."

Why learn System Dynamics? Why learn to apply System Dynamics with Stella?

"System dynamics shows what anecdotes and data can’t show," says Mann. "By building a model, you can see how a change in one part of the model cascades through the system. In the Leftovers Project, for example, we saw that increasing the number of meals a student can donate each day would change the number of food insecure students helped from tens to thousands."

"Stella is a fantastic communications tool and the barrier to entry is low," says Martinez. "With no math or technical experience, you can build and explain a system that includes expertise to people with no modeling experience. And, it gives everyone involved a common language for collaboration and understanding."

"I learned to use three system dynamics software applications in graduate school," says Zaini. "I keep using Stella because of its killer feature, storytelling. Storytelling allows groups to simulate, learn, add to the model, simulate, learn, add to the model."

Storytelling also made it easy for the students to create slides and posters to present their work. "Stella makes models that present well and trigger feedback," says Mann.

Presenting and using the model

Lamoureux, Martinez, and Mann presented their model and findings at the College of Integrated Science and Engineering (CISE) Senior Symposium in the spring of 2025. They also presented at the 2025 Student Sustainability Summit at Bridgewater College and during the poster session of the 2025 International System Dynamics Conference in Boston, Massachusetts. "People reached out after each presentation," says Martinez. "We continue to push for the model to be used by stakeholders."

Martinez, Mann and Lamoureux have all graduated from JMU and the ISAT program and moved on to employment and graduate education. Their model, however, is not sitting on a shelf. "The Leftovers Project is just the beginning in our understanding of the student food insecurity and waste problem and possible solutions," says Zaini.


1. Food Insecurity in Higher Education: A Contemporary Review of Impacts and Explorations of Solutions, Brittany M. Loofburrow, Rachel E. Scherr, National Library of Medicine, May 2023

2. A quiet crisis: JMU’s free food pantry feeds a rising need, JMU News, November 2023

Stella®'s AI Assistant in Action

You’ve heard the news: Stella’s new AI assistant now builds simulatable models. Exciting, right! But how do you get the most out of this powerful new feature?

Our webinar Stella’s AI Assistant in Action demonstrates how AI can enhance the modeling process by augmenting, not replacing, human insight. You will be introduced to the large language model (LLM) engines, including Seldon, the discussion engine that allows you to talk through and ask questions about your model and analysis. Watch the webinar here.

We’re also updating and re-releasing our popular course series, From Systems Thinking to Dynamic Modeling. Each of the six courses will now show you how and where to integrate AI into the modeling process.

Our first course, Introduction to Dynamic Modeling I, just wrapped up as a live session and will soon be available on demand. Next up: Introduction to Dynamic Modeling II, launching in January—stay tuned!

Artificial Intelligence (AI) and Dynamic Modeling

This year, Stella has added features that allow users to leverage AI to aid the process of building models. Version 3.8 added the ability to use AI in the creation of Causal Loop Diagrams. Version 4.0 expanded that to include model creation and the option to chat with a large language model (LLM) about your problems, your model, its behavior, and steps you could take to build your model from scratch. Version 4.1 adds the ability to more readily analyze your model's behavior with detailed explanations of all of the feedback loops.

These features were added with the help of the open source sd-ai project. isee systems and SKIP Designed co-founded this project and it now resides within the University of Buffalo BEAMS project.

Does adding AI to Stella mean modelers are no longer needed? No. AI should be considered a tool to help you, to guide you, and to document your model and its behavior. The modeler remains in control of the modeling process, asking the AI to help at various stages along the way. The modeler also has to verify that what the AI generates makes sense.

This past summer, a task force of system dynamics (SD) faculty (including Co-President Karim Chichakly and Lead Developer Billy Schoenberg) met regularly to draft a white paper on how to teach SD using AI. This white paper was published by the System Dynamics Society here and will be updated twice a year. This paper doesn't only address the teaching of SD using AI, but also discusses and gives examples of how AI can be used effectively when building models. Section 3 discusses ways to interact with AI (including some prompts), section 4 gives ways to effectively use AI at different ability levels, and section 5 provides examples. Additional resources are available that include prompts for every stage of the modeling process, for example, this presentation.

We invite you to explore this new tool and find out how it can help you build better models. We encourage you to share your experiences with us.

Stella: Where Understanding Begins

Unsure if Stella will fit your use case? Stella: Where Understanding Begins is a campaign that demonstrates how a wide range of unexpected challenges—ranging from egg shortages and environmental disruptions to major tech industry layoffs—can be analyzed through the lens of dynamic modeling. Each example includes a simple model or causal loop diagram (CLD) that reveals the bigger picture behind complex issues. The goal of this campaign is to show just how diverse the problems are that can benefit from dynamic modeling. Still wondering if Stella is right for your situation? Contact us, we are happy to answer any questions.

Software Update

During our last several software releases, we focused on improving our AI Assistant, while continuing to add new features throughout the Stella software. Recent AI Assistant features include supporting the development of working simulation models, analysis of both simulating models and CLDs, and a new Support option, which can execute more technical tasks on an existing model. Other notable features include an option when computing Loops that Matter™ to restrict the loops to specifically tagged variables; expanded support for variable substitution in text boxes and annotations; an option in the Parameter Control Panel to lock variables so that they are not restored by either restore inputs or restore all devices; and a Group Plot tool that allows you to plot a selection of variables together in a single scrollable window. For a complete list of new features, please check out our feature updates.

On the Road

To finish up a busy year of travel, Co-President Karim Chichakly traveled this October to the 23rd annual Latin American Conference on System Dynamics (CLADS), in Bogotá, Colombia. While there, he presented Teaching System Dynamics in the AI age, caught up with many customers, and introduced some of the software's new features.

Later that month, Karim once again traveled to Washington, DC, to speak with New Hampshire's congressional representatives through the Goldman Sachs 10,000 Small Businesses program. Continuing his conversations from March, Karim discussed issues impeding small businesses, including the burden of rising health care costs and the inhibiting effect of policy uncertainty.

Barry Richmond Scholarship

Established in 2007 to honor and continue the legacy of isee systems’ founder, this award is presented to a deserving Systems Thinking practitioner whose work demonstrates a desire to expand the field or apply Systems Thinking to current social issues. This year we were fortunate to have two entries that fit these criteria, and were delighted to offer awards to both practitioners. Congratulations to Laura Guzmán Abello for her continued work in the System Dynamics field and to Sarah Pritchard for her continued community-based work in the System Dynamics field.

Recent Posts

Spring 2025 Issue

A professor uses Stella® to accelerate system dynamics studies, SKIP Design combines Stella with AI to analyze declines in public school enrollment, our fortieth birthday, Stella’s new AI CLD generator, software updates, the Stella Users Network, and isee systems heads to Washington, D.C….

Fall 2024 Issue

A multinational advisory firm teams up with isee systems to model the environmental impact of mine closures, a former professor helps a small Australian town plan for wildfires, our new Faculty Engagement Initiative, our latest software releases, the 2024 Barry Richmond Scholarship winner, partner news, and isee systems heads to Cartagena...

Spring 2024 Issue

A Stella® Architect model offers insights into preventing veteran suicide, a biopharma company reveals how Stella has helped them address complex, large-scale questions, Systems Thinking at Large studies an unlikely climate hero, our new Customer Support Hub, the South African Systems Dynamics Chapter Competition, and isee systems heads to Bergen...

Phone: (603) 448-4990 Email: info@iseesystems.com

   Monday - Friday: 9:00 am - 5:00 pm EDT | Saturday - Sunday: Closed
24 Hanover St, Ste 8A | Lebanon, NH 03766 | US

isee systems inc. holds trademarks registered in the U.S. Patent and Trademark Office for iThink®, Stella®, isee systems® and claims the following trademarks; isee NetSim™, isee Exchange™, Stella Live™, Causal Lens™, Stella Online™, Stella Professional Online™, and Assemblies™.

Terms of Use

© 2026. isee systems inc . All rights reserved.